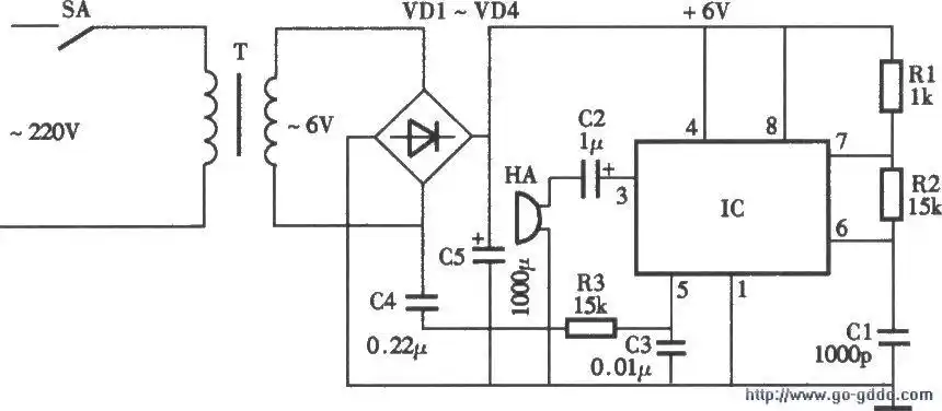
精明鼠电路

相关图片

请问一下高压灭鼠器中的电容有用吗?请高手解答

谁能帮我把这个灭鼠电路图元件列出来啊,有两个元件我不大懂

电子捕鼠器电路原理设计集

怎样用几个电容和二极管制作电击捕鼠器

电路确实很简单,由两个整流二极管d1,d2及两个电容器c1,c2组成

随机推荐

王俊凯q版头像 cr logo

tfboys最新合照曝光十周年演唱会官宣王俊凯王源易烊千玺卡点发文

张雪迎亮相机场字母上衣搭短裙潮范十足衣品甩关晓彤几条街

赵丽颖出演的10部现代影视剧,你看过几部呢?哪部剧让你感受最深

高冷动漫男头没有人能替你喜欢的风格动漫头像

长安城

启层舵商贸三部淘宝男士假发套青年假发男短发全真人发中老年帅气

mewgulf