卡通q版可爱女生头像/中秋古风,嫦娥玉兔 兔兔画上了,图二没有兔兔,图

相关图片

可爱少女,动漫女生,安卓壁纸,卡通,640x960,白色,手机壁纸可爱少女

卡通女孩图片可爱萌头像118张_女生动漫头像_头像屋

卡通女孩图片可爱萌头像118张_女生动漫头像_头像屋

卡通女孩图片可爱萌头像118张_女生动漫头像_头像屋

卡通女孩图片可爱萌头像118张_女生动漫头像_头像屋

随机推荐

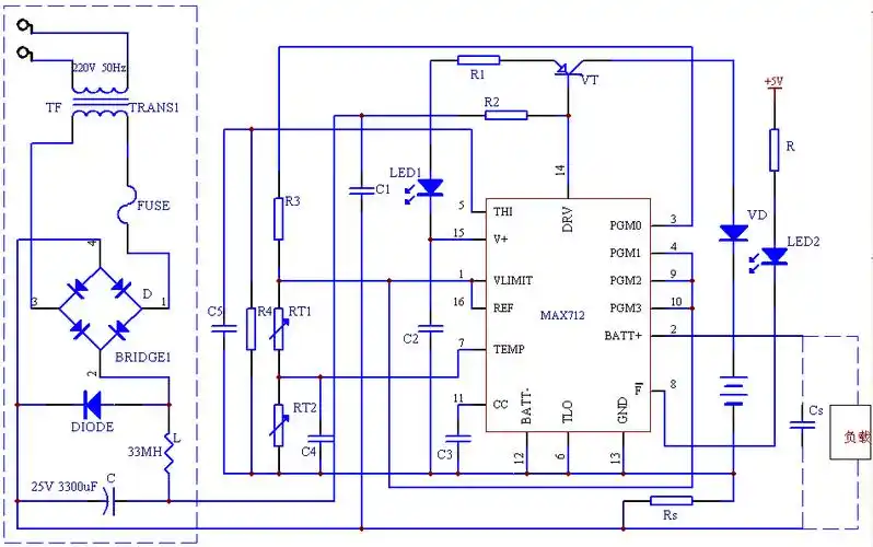
3v电池充电器的电路毕业课程设计.doc

肖战 签名腾讯北京大楼直发带信封包#明星 #签名照 - 抖音

扎马尾的时候注意,最后一圈不要全部拉出. step4

一步一步教大家画镰刀简笔画

d007童心向党视频背景

烫发发型图片小卷长烫发空气刘海文艺范十足

配眼镜金边近视镜超轻男中年金丝边镜框半框变色眼镜大脸老花镜