638工作协调函

相关图片

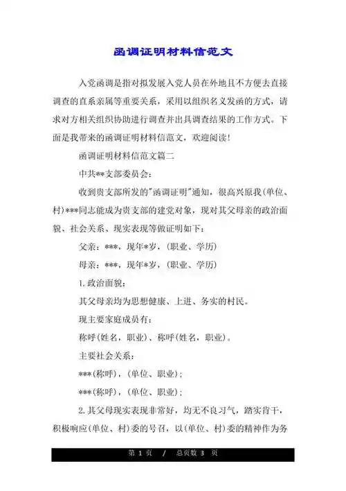
函调证明材料信(共3页)_第1页

函调证明材料信格式.docx 2页

函调证明材模板.doc

函调材料证明信.doc 1页

补办党员档案函调信.doc

随机推荐

duravit德国杜拉维特马桶坐便器洁具壁挂式座便器卫生间254409 - 爱企

tnt刘耀文黑色系

任嘉伦,中国内地男演员,1989年出生于山东省青岛市,毕业于青岛外事

扯领口 真的很那个(午夜场必备

(裴珠泫)论一个爱豆可以有多少神图

演员王茜华:我这辈子最正确的决定,就是45岁高龄为小丈夫生二胎

恒大御府即将荣耀开盘 前100名享开盘额外85折

歌唱家王莉运河谣一部大戏唱了十年