5v2.4a开关电源手机充电器方案

相关图片

5v直流稳压电源-电源电路-维库电子市场网

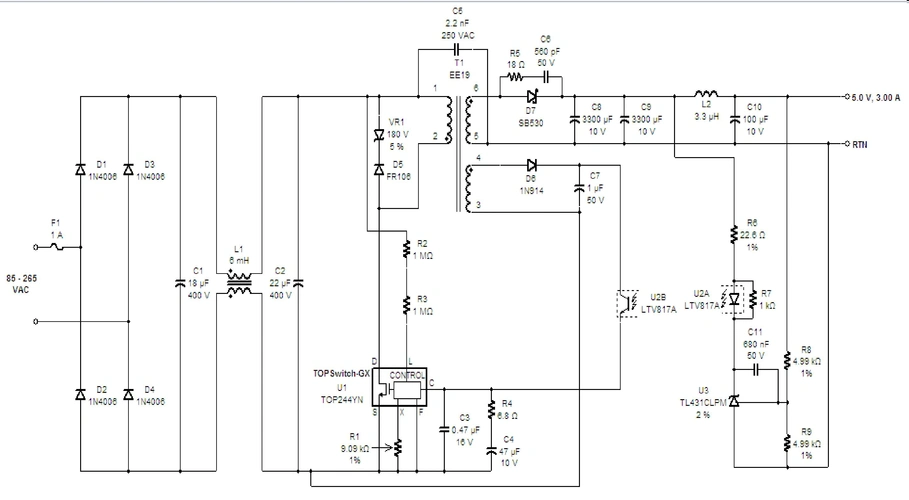
文档下载 所有分类 > 5v3a开关电源电路设计 5v/3a适配器电路原理图

山寨手机电源适配器电路

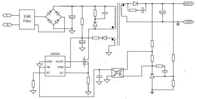
ap8266 高性能5v3a适配器芯片方案

典型电源适配器电路图

随机推荐

近日,一组迪丽热巴的最新照片在网络上引发热议,照片中她身着红色

王玉雯黑色礼服好绝##王玉雯又冷又甜

长白山温泉鸡蛋简笔画

p>张翰,原名张汉,1984年10月6日出生于 a target="_blank" href="

可爱的鲨鲨头像

社会猫就是这么霸气

假面骑士平成前五年q版假面骑士手机壁纸,手机壳.

山东3d地形4k视频展示