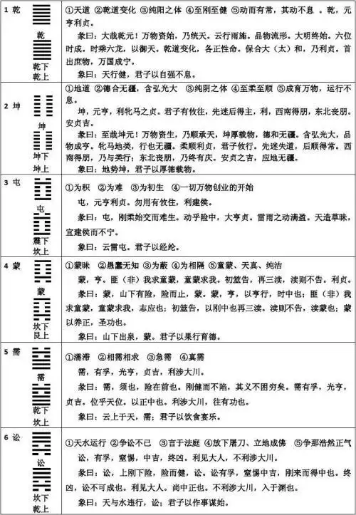
八卦万物类象表

相关图片

八卦物象表

梅花易数,八卦类象,这是必须记的基础,背去吧97#传统文化 - 抖音

八卦卦象详解

周易术数学19八卦类象

金锁玉关基础篇八卦的万物类象

随机推荐

多来几张周慧敏的高清壁纸更好请右击图片选择"在新标签打开",然后再

看王晓晨大学照片男神收割机为啥没人追宝藏女孩只能远观

马思纯出生于安徽省蚌埠市,毕业于中国传媒大学,中国内地影视女演员.

赵露思刘宇宁恋情曝光?女方约闺蜜薛佳凝聚餐,男方被拍到同场!

云朵嫁衣90婚礼返图.

可爱的小宝贝脚,可爱的小宝宝睡觉脚

长相帅气戏也好的演员李健,因《狂飙》走红,娶初恋生一女

小松菜奈