工笔画下的肖战,你真的喜欢吗

相关图片

肖战 #数字油画20年定做的21年开始画的22年画完的

"他是我印在脑海中的人,是我最幸运的光亮"#数字油画 #肖战 - 抖音

才发现肖战和毕雯珺都拍过蓝衬衫白t的海边图,果然夏日的海边和清爽

王一博肖战博君一笑数字油画diy填色油彩画手绘生日情侣装饰画

肖战是夏日宁静海边洒脱听风的少年

随机推荐

直接把杨紫p成自己,看到"亲脸照":我酸了_网友_照片_王一博

日本人眼里最美的八位中国女明星,排在第一的,让人意想不到!

贝蒂

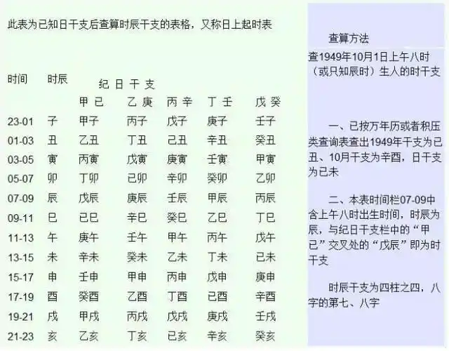
生辰八字时辰怎么推算:如何根据出生日期查生辰八字

王一博私服穿搭,路人都得说一句太帅了

【aoa】191213 金雪炫 主拍 (大韩民国韩流颁奖典礼

男士健身励志图片头像

郑源是内娱歌手年少成名29岁成为一名音乐教授