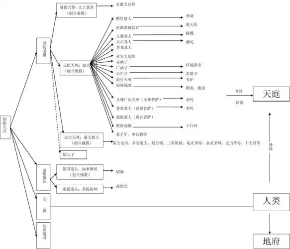
道教神仙大全一览图,道教天庭主要分为八部神仙

相关图片

道教神仙大全一览图道教天庭主要分为八部神仙

道教神仙大全一览图,道教天庭主要分为八部神仙

天庭官职品级顺序表

"天庭"神仙官职排名表 676767

1篇文章带你了解天庭内部诸神 ||玄派资料库_手机搜狐网

随机推荐

手机最美风景壁纸竖屏

圆珠笔手绘 手帐英文字体设计

值得收藏的任嘉伦图片

王一博一身黑衣的舞者王一博也太绝了!帅哥就要怼脸拍!

47岁李小冉秀身材丰乳肥臀令人羡慕白色镂空长裙走红毯

冬天 雪 森林 动物 马 白马 眼睛 4k壁纸壁纸

cn213046152u_一种靠背调节式躺椅

金玉良缘