求一个简单易安装的zvs逆变器电路图.功率无需太大5v 1a内

相关图片

简单电路图的画法ppt课件

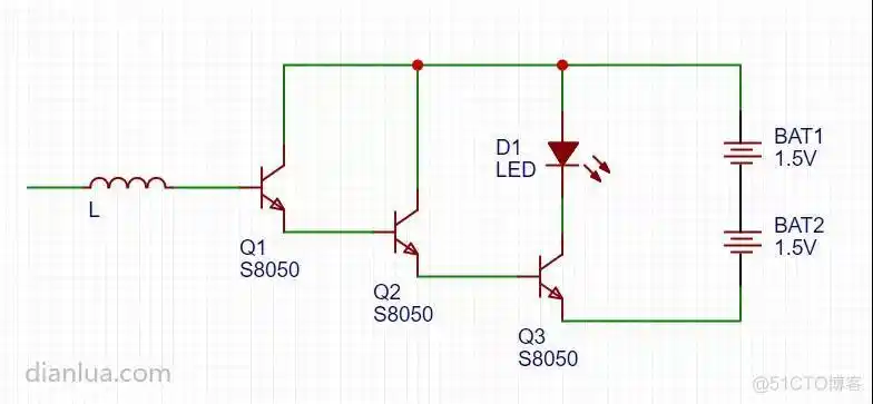
图2较简单,但频率不稳定,图1 和图3频率较稳定,但稍复杂.

制作一个简单的延时熄灭的台灯,求电路图

【原创】简单电路图

一个关于初中物理电学的小疑问:简单电路中,电压表并联在小灯两端,电

随机推荐

"虽然不想放出妻子的照片,但是黄渤从来没有隐瞒过自己有妻子和女儿的

小知识:显手白的美甲颜色(手黑的女生做什么颜色的美甲好看)-图7

刘亦菲初中时期旧照曝光!身穿连衣裙清纯水灵_网友_白秀珠_评论

秋日饮品▏秋天第一杯甜蜜蜜红茶安排

" 为傅菁拍摄的一组红衣女将军~ 出镜@傅菁 摄影@扶卮-.

镂空灯箱

谢兰嫁大11岁师小红不生孩子愁坏家人41岁为爱生子终获幸福

三元八宅合婚法