48v电动三轮车电路图

相关图片

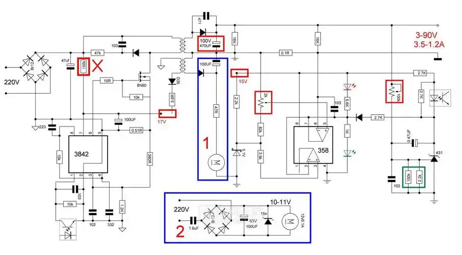
详解四种电瓶车充电器改可调电源的方法及电路图分析

工程科技 信息与通信 48v电动车调速器原理图 r5 39k 7 r6 30k 4 8 d5

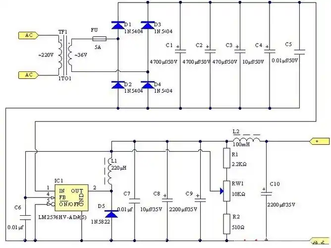
48v电动车充电高清电路图与原理详解

基于开关电源的可调电压设计电路对于第一种非0点电压的可调范围,其

下图为:1.5v~30v 3a可调式开关电源电路原理图.

随机推荐

赵薇多年前旧照曝光,满脸胶原蛋白但牙却亮了

奔跑吧兄弟第三季

站着的商人在厕所小便或失禁的概念.

王嘉尔横屏电脑桌面壁纸

卢昱晓回应追鹿晗吴世勋

张继科《我们来了》呆萌可爱图片桌面壁纸

这些红细胞异常,您都掌握了吗?

来吧让我们踊跃赞美歌谱乐谱