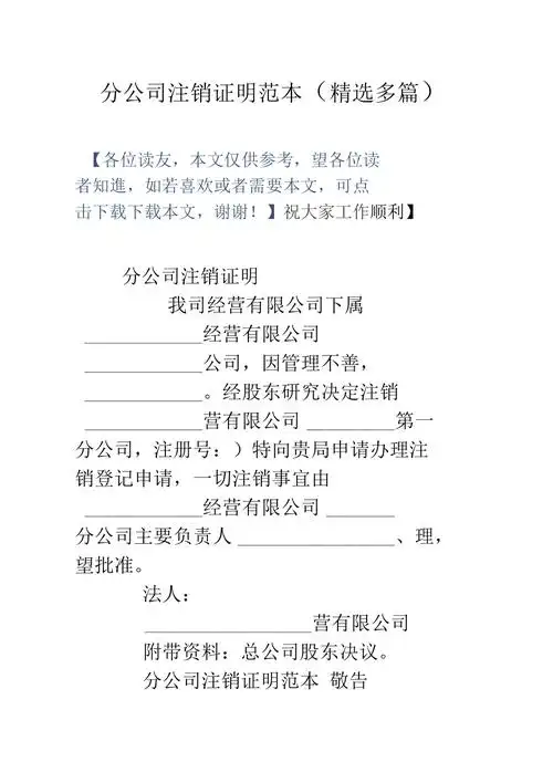
注销申请书范本

相关图片

参军服兵役注销户口证明

南昌市代办公司营业执照注销及南昌公司普通注销流程指引

分公司注销证明例范本

行政执法证注销说明

西安注销公司都需要准备什么资料?

随机推荐

ae86微信头像图片大全【点击鼠标右键下载】

王俊凯 - 堆糖,美图壁纸兴趣社区

陶虹游泳时旧照被晒出,十分青涩稚嫩,对着镜头笑容十分甜美

如果没有古天乐哪来那么多大龄剩女

音乐juicewrld歌手美国singerrapperamericanmanwoman高清壁纸

王子文前男友吴永恩首曝全家福一家人穿搭朴实家世曝光引争议

这个瓜有点大,为大佬隐秘生子,假结婚,赵丽颖被牵连?

justin第一次见程潇才12岁,程潇吐槽justin害羞很土,justin默认