住房公积金补缴情况说明书

相关图片

从基本到拓展,层层递进,写作中,学生根据产品说明书的格式,既有对自我

情况说明模板

特此说明书格式.doc

工伤事故情况说明书

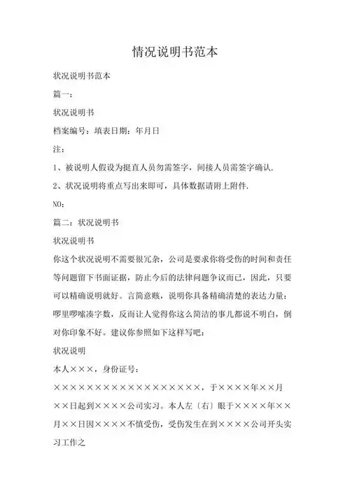
情况说明书范本

随机推荐

2019年夏季美术考级优秀作品 展示

二次元美图手机壁纸分享!

【10图】东风路经三路 把角独栋 诚心谈,郑州金水农科路金成国际广场

情侣头像一男一女分开图片 #超甜情头 #不明显情头 看看有 - 抖音

全单11折招牌菜仅15元还送饮品这家猪腰汤周年庆玩爆佛山

澳大利亚行政地图 澳大利亚行政区划图

手绘微信头像设计成熟大叔专属头像

816每日金句摘抄九层之台起于累土8278