古代诗词发展脉络

相关图片

独特的思维导图,人物思维导图怎么画

17-浪淘沙(唐刘禹锡)_思维导图工作坊_千聊

【常识积累】《文学常识中的唐代诗人刘禹锡》考点清单 重要试题 音频

诗词就是古人的"微博头条朋友圈",想理解要靠思维导图来帮忙

思维导图记忆古诗《乌衣巷》刘禹锡

随机推荐

勉哥尊嘟很贵气 .#上热门 #exo #金俊勉 #证件照片 - 抖音

鞠婧祎真人头像 高清可爱的鞠婧祎神仙头像图片_明星头像_头像屋

单人微写真形象照

卡通猪八戒元素

袁湘琴小鬼 - 堆糖,美图壁纸兴趣社区

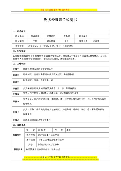
浅谈财务经理岗位职责说明书.doc

一念之差,造就天差地别的人生之路.#韩东君九号摩登

p>巴基斯坦卢比是 a target="_blank" href="/item/巴基斯坦/199648"