联想电源适配器改21v锂电充电器

相关图片

锂电池无线充电电路设计

简单实用的锂电池充电器电路

上面给出了18650锂电池充电器和升压器模块的电路图.

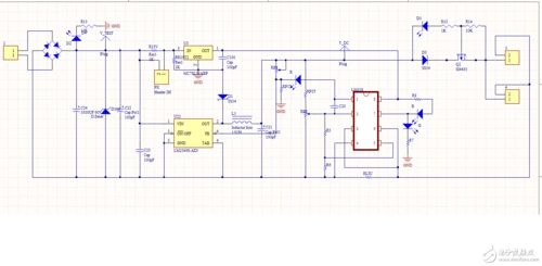
tp40565v锂电池充电电路原理图

18650锂电池充电器电路原理图

随机推荐

八卦阵景色仙侠玄幻手机壁纸

任嘉伦青涩呆萌帅气学生旧照图片27

原创纯色背景图7878(克莱因蓝第二弹) 克莱因蓝谁不爱哈哈,希望

少女心炸裂系列 by:知乎——id:林小羊今天… - 堆糖,美图壁纸兴趣

共享单车也收停车费?南宁人忍不住吐槽:土匪来了

刘蓓:三婚再嫁张健,亲儿子是她的开心果,大明星继子却让她苦恼_生活

长春北湖龙翔国际商务中心a区

橘猫幼崽活物小猫咪狸花猫土猫奶牛黑猫中华田园猫长毛大橘猫活体