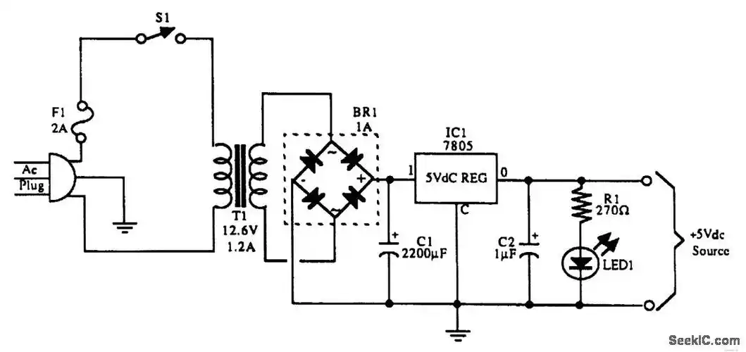
5v充电器电路图

相关图片

5v直流稳压电源-电源电路-维库电子市场网

电源适配器的电路实绘图及维修

文档下载 所有分类 > 5v3a开关电源电路设计 5v/3a适配器电路原理图

液晶电视电源适配器原理图.pdf

典型电源适配器电路图

随机推荐

回顾演员海一天娶了平凡二婚妻子用爱温暖继子成了良夫慈父

1080_2340竖版 竖屏

东康新教育学校— 三年级美术 《彩色的梦》课程作业展示

林申李沁不避传闻上快乐大本营展绅士风度

搞笑:赐我力量吧表情包

2件包邮100桑蚕蚕丝真丝内裤丝绸三角裤透气平角裤

杭州西湖优美清新高清桌面壁纸

两侧铲短男发有多帅?清爽精神显时尚,越来越多男士这样剪 67_发型