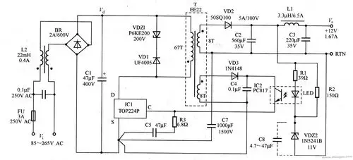
开关电源电路原理开关电源变压器原理

相关图片

开关电源 #半桥式 半桥式开关电源工作原理: 市电整流变为 - 抖音

开关电源电路原理(附原理图)

开关电源电路图讲解

开关电源电路图

开关电源闭环控制原理某开关电源电路解析据说是华为某款手机充电器

随机推荐

谁说女明星怀孕都是长肚不长肉?看到张歆艺胖出的双下巴我沉默了

2021年11月13日,深圳,王源现身2021芭莎明星慈善夜并拍摄写真.

全家福头像,精致一家三口,四口卡通头像,幸福温馨美好

46张给你灵感的3d桌面壁纸

照片成毅袁冰妍

滕南中学校长孟楠新年贺词

陶珞依 luoyi tao的图片

玲珑倩影走过春和秋 小巷背影是你锦袍半袖 淡淡相思几多愁 旗袍美人