四款12v开关电源电路图讲解

相关图片

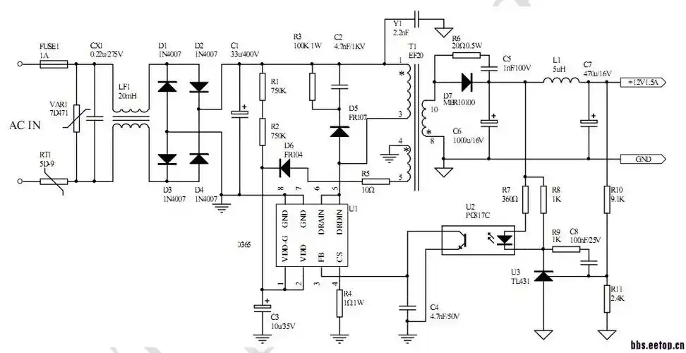
12伏2开关电源电路图

12v开关电源电路图及原理分析讲解-kia mos管

12v可控硅蓄电池充电器电路图-其他电源电路图-电子产品世界

开关电源设计,如何进行开关电源设计

12v稳压电源电路图

随机推荐

柴米油盐半辈子,塔图书法作品-堆糖,美好生活研究所

【来源p站,侵删】彼岸花画师:lancefate 阎魔爱,日本动漫《地狱少女》

杨威杨阳洋一家三口亲子大片温馨令人艳羡

陆毅晒与鲍蕾大理行,夫妻二人旅行餐一顿八个菜,胃口超好

恋爱# 脑的三大特征 [开心]欢迎来到@情感八卦阵

爱撒娇的哈喽|动漫|网络表情|乔儿_蛮_原创作品-站酷zcool

游泳——全国冠军赛:女子100米蛙泳预赛赛况

武侠大作《完美江湖》游戏壁纸