一文把30张电动车充电器电路图工作原理了解的明明白白

相关图片

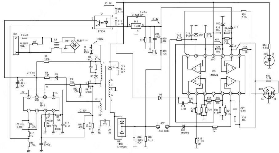
一文把30张电动车充电器电路图工作原理了解的明明白白

48v电动车充电器故障

电动车充电器电路

雅迪电动车充电器电路图(高标牌)

一文把30张电动车充电器电路图工作原理了解的明明白白

随机推荐

女友近况曝光,疑似有新恋情了,两位当事人并未做出回应|张予曦|刘学义

郭德纲时隔多年再接代言,忘了当年风波?粉丝说他要赚钱养德云社

红色背景文字语录图片手机壁纸

古代动漫女生头像高冷侧脸彼岸花 动漫头像图片大全 -【爱个性】

锁屏主屏桌面壁纸套图

敬礼!向军旗告别,向老兵致敬

00后女生迷人长直发造型小脸女生必备的刘海打造

「致命蜘蛛」从天而降!女孩们被咬到轻则红肿,重则蜂窝性组织炎.