包括锅体,锅座,电热管加热装置和电路控制装置,其电路控制装置中设置

相关图片

高压锅电路接线图

美的gd150-c型多功能不粘电热锅电路图

昌兴-电路图-电子产品世界

苏泊尔智能电炖锅tg30yc1-60不加热故障快修一例

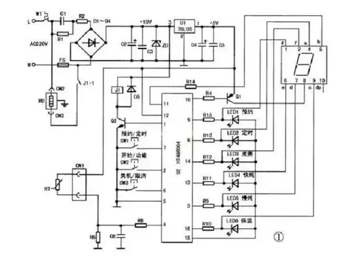
保温电热锅电路图

随机推荐

手掌痣相图解

王一博街头风黑白棋格裤

小学生长袖校服女童装学院风衬衫儿童新款女童春秋装女生白色衬衣 漂

自制动图 古风壁纸"四时

木耳吃了三十年,这种做法吃着最过瘾,加1个洋葱,好吃又解馋

那英表情包

免费领 | 4岁就能看懂的哲学动画片《雨果带你看世界》解答孩子的52个

现代水墨山水画现代圆形水墨山水装饰画现代水墨山水画现代水墨山水画