内地实力派演员张晞临

相关图片

中国内地影视男演员雷佳音

p>张朋,1986年6月27日出生于河北石家庄,中国大陆男演员,主持人,毕业

白玉兰戏剧表演艺术奖主角奖,中国电视剧飞天奖优秀男演员奖等多项

中国内地最帅男明星前十名 各个都是实力派

这七位内地男演员,即便不看剧情听台词都是种享受,尤其最后一位

随机推荐

刘德华的女儿,真是含着金钥匙出生,从小就拥有私人飞机和豪宅_朱丽倩

刘亦菲罕见的舞台舞蹈

阿玛尼2020春夏女装大秀修身薄纱亮片裙穿出仙气范

【200斤】也可以穿下显瘦的【牛仔裤】,胖胖的男生应该拒绝臃肿的穿搭

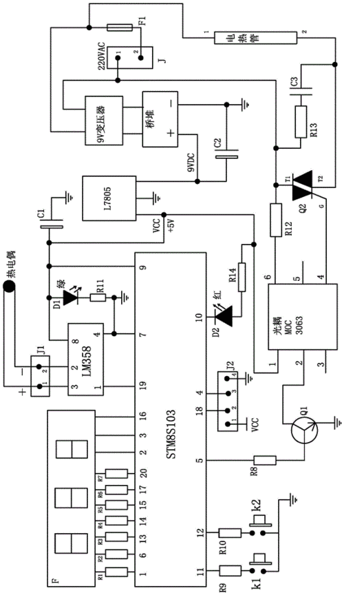
微电脑自动控温电炒锅的制作方法与工艺

女童汉服古装超仙星空飘逸轻纱交领襦裙小女孩中国风连衣裙秋冬款

还是成全大我牺牲小我的阿依努尔,还是坦然放下重新开始的孙晶晶,亦或

长白山南坡望天鹅风景区好玩吗,长白山南坡望天鹅风景区景点怎么样