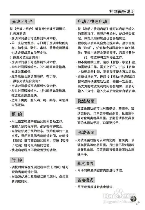
格兰仕g80d23cn2p-b5(b0)微波炉使用手册:[1]

相关图片

松下nn-k5840sf微波炉使用说明书:[1]

松下电器nn-s553mf微波炉使用说明书

歌林ra-l28m型微波炉使用说明书

格兰仕g80d23cn2p-b5(b0)微波炉使用手册:[1]

德国宝mag-280四合一蒸气烤焗微波炉使用说明书:[1]

随机推荐

杨洋 拼图 真好 我喜欢的样子你都有

很q很可爱的三只小猪简笔画图片

卡通头像男素描个性头像

二次元头像男高冷帅气黑暗系_男生动漫头像_头像屋

冷淡风头像|睡不好觉的废物罢了_女生头像_我要个性网

李宇春白色西服酷帅写真

婚纱照|来看娱乐圈明星夫妻婚纱照,爱不爱,早就注定好了!

【二手9成新】【电视剧】延安颂(40集电视剧 ——唐国强 刘劲 郑