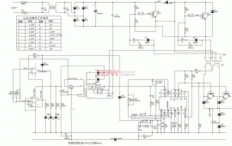
电动车96v用48v双充电器充电这样接线有误吗?

相关图片

怎么用充电器直接给电瓶充电?可以吗?

电动车电池60v25ah电单车电池可充电三元锂电池组电摩两轮车电源

电动车快充充电器铅酸电池60v15a电动叉车rgv机器人智能充电器

48v20ah电动车摩托车锂电池 60v32ah72v50ah电瓶车三轮车电瓶电池

48v60v72v电动车充满要多少度电花多少钱充几个小时

随机推荐

肖战小时候的照片可爱(肖战小时候的照片可爱头像) 第1张

烫发分两大类:冷烫和热烫.

简约字母头像爱心四叶草

一只 顶级代购版本 宝格丽慈善小红人陶瓷戒指 窄版.

武昌区白鹭街小学开展"致敬抗美援朝·争做时代新人"主题系列活动(五)

原创手绘电影海报插画(持续更新)

许佳琪蝴蝶仙子古装造型仙气飘飘,不食人间烟火#惊艳瞬间# #你心中的

唯美艳丽的红玫瑰图片桌面壁纸