追问 就是这种小浮球控制中间继电器,然后用中间继电器控制接触器, 有

相关图片

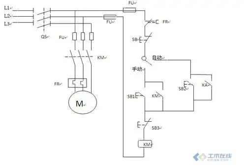
按照这个图的接法可以实现高低水位泵浦自动控制么,sb2为低液位浮球

自动水位控制带常开常闭触点带浮球开关怎么接线

用交流接触器中间继电器浮球水位开关自动控制线路图

12v电子水位控制器 jyb接线图,求实图

cc/cd 电缆浮球液位开关

随机推荐

马伊琍的长发造型也不丑更能显出紧致五官真是挺美的

杨钰莹看着还是好有少女味的_成为了_图片_财富

蓝色系动漫女生头

狼尾头刘宇也太适合这个造型了p2眼神杀直接人没了

创意礼物家居日用品生活卫生间用具用品居家小百货店玩意家庭日常

人前是过气明星人后是商业大佬这5位明星个个闷声发大财

p data-id="gnx3u1zrwx">nine percent(百分九),中国内地流行乐男子

黑色花纹简约h5