原型图核心功能:需求可视化

相关图片

餐饮网站建设需求分析_(餐饮网站建设需求分析报告)

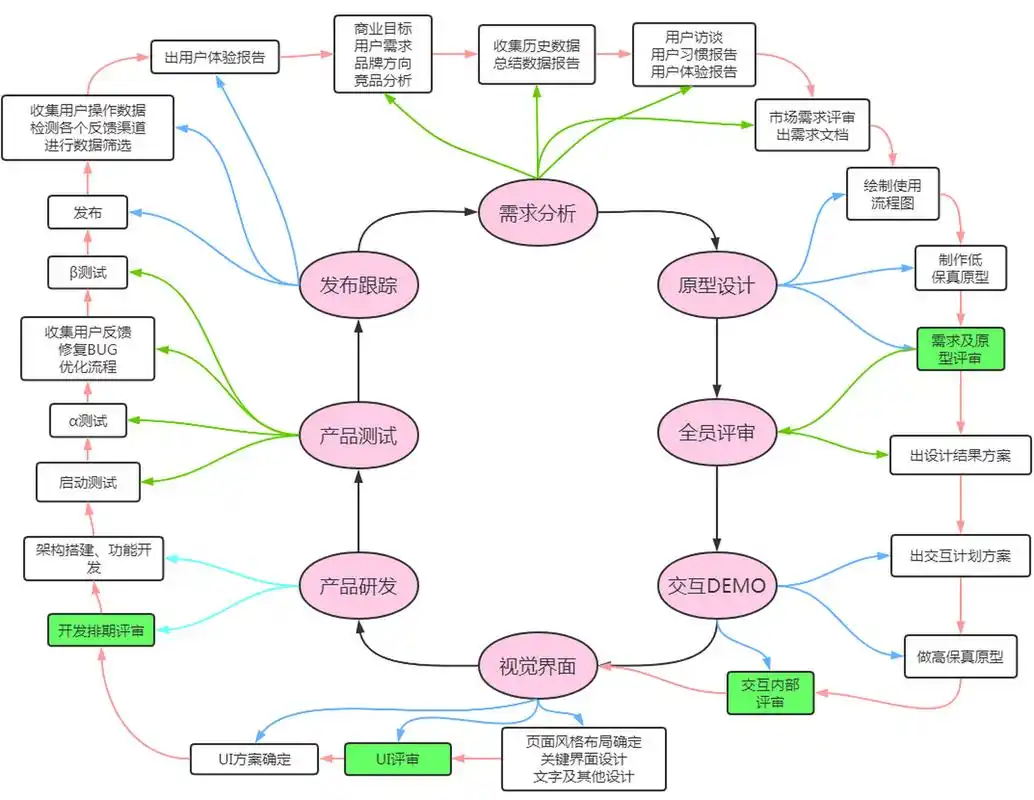
需求分析如何落地?这篇告诉你答案

需求分析思维导图

软件工程实践结对编程作业(需求分析与原型设计)

项目需求分析文档模板

随机推荐

exo kai《w korea》7月刊画报先公开|exo|金钟仁_网易订阅

情侣头像

9月22日早安心语正能量秒赞语录句子唯美早安语录正能量图片带字

王珞丹急诊科医生人物剧照桌面壁纸

王俊凯春晚第二套look西装凯boss小凯新年快乐啊期待舞台

气质型干净高清女头温柔满分 网红使用率超高的女头合集_女生头像_美

国歌(义勇军进行曲)(简体及繁体对照版)

跳楼的女鬼