老戏骨王庆祥:大器晚成,对妻女很歉疚|演员_网易订阅

相关图片

原创著名演员孙淳照顾病妻36年66岁无儿无女花60万养狗相伴

内地实力派演员张晞临

一婚娶演员林海海二婚娶美女黄育莉60岁的他的婚姻生活很幸福

聚宝盆演员表,内地实力派老戏骨 - 网络百科 - 牛盘网

原创别只穿老头衫!60岁张晨光随便一身衣服,都尽显有钱老总范儿

随机推荐

2011年明星报价表.doc

谭松韵吊带裙性感写真桌面壁纸

玻璃楼梯扶手超白钢化玻璃栏杆新中式实木扶手简约现代轻奢扶手

刘雯秋日写真,温暖又治愈的笑容.

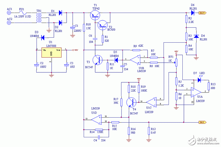
菜鸟求简易实用的12v汽车电瓶充电器原理图

10万装修120平米的房子,效果终于出来了!-天成嘉苑北苑装修

动漫壁纸第十五期《路人女主的养成方法》(第二期)

古风 白发美艳男配 男生头像 男生25 他宛若青玉般温润,肤色如初