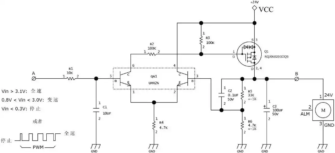
采用pic16f72单片机控制直流无刷电机的电路原理图

相关图片

无刷直流电机的电路原理图免费下载

mc33035驱动三相无刷直流电机电路

一种直流无刷电机驱动电路的设计与优化

直流无刷电机的控制电路

无槽高速永磁无刷直流电机设计.#电机设计#硕士#博士#有限元 - 抖音

随机推荐

登上芒果台的《乘风破浪》舞台,让王心凌再次走红,这并不意外_张韶涵

34岁王子文的"瑕疵",令多少中年女演员"羞愧"?_王朔_孩子_贾乃亮

好运头像,愿你每天好运不断92 这是一组充满好运的头像,每一个细节

如何评价邢恩在《小女花不弃》中女扮男装饰演莫若菲?

掌握这些玄关鞋柜设计尺寸你也能设计一个适合你家的玄关鞋柜

2019《中国好声音》赛制再升级 全新导师阵容蓄势待发

加拿大房屋情况

ins风云朵壁纸