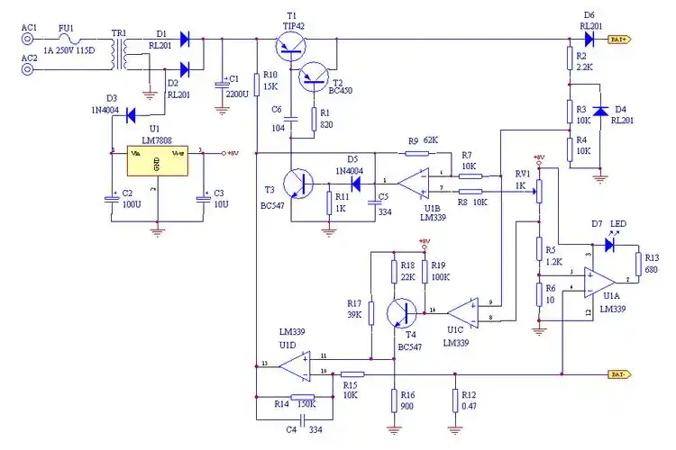
12v电瓶充电器电路图

相关图片

12v汽车电池充电器电路设计

12v铅酸蓄电池充电电路图问题请各位大侠帮忙分析一下

自动铅酸充电电路图

12v可控电池充电器电路

汽车电池充电器电路图

随机推荐

王祖蓝担任自治区政协委员,称要多介绍朋友来广西游玩,宣传广西_文化

tfboys超话[牛哞哞]#添福牛,喜迎春##2021有啵有你#初四快乐!

段誉和王语嫣

线稿全身漫画卡通人物绘画平面灵感素材二次元braclasstextmetameta

芒果(切法(4/11)

长白山雪山天池高清精美壁纸图片 千年积雪万年峰,直上人间第一峰

匿名用户1级 2014-12-06 回答 快乐酷宝里的扮演者:彭悦先

【许佳琪】【清风朗月花正开】许佳琪新剧《清风朗月花正开》预告来袭