行文格式规范模板

相关图片

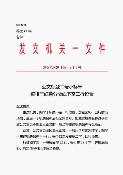
红头文件平行文格式

机关单位下行平行文单一机关发文模板范例

团委平行文模板

高速公路开发公司上行文下行文平行文格式模板

免费国标公文格式模板全平行文

随机推荐

肖战,王一博对视合集!看了这组图,谁还能说他们关系不好?

美女吹头发图片_美女吹头发动态图_美女吹头发表情包gif动图下载_soo

资料图片铁梨花人物陈数饰铁梨花3

萌娃动图表情包,是谁在背后说我可爱

大学实验室 高校实验室建设标准 | 草根创业网

双手比心头像大全高清唯美的双手做心状图片头像

放入不同的水量,敲击瓶身,就会听到不同的音调呢,真是神奇的乐器啊

带花的人图片头像女生头像 女生头像图片大全 -【爱个性】