我们五年一次的全家福照

相关图片

温馨休闲时尚 爆款全家福 优雅文艺幸福风 全家福摄影服装

姥姥家全家福 福到喽!

全家福写真样片,一家亲放大样照,亲子主题室内摄影纯色图片素材

全家福~很甜,很温馨,很有爱的一家三口

在一起的全家福

随机推荐

张艺兴《这!就是街舞3》含泪送别队员惹人怜

上海松江九亭新上海花园洋房九亭独栋别墅出租,可做接待,可轻办公

低头不语_muse_谬缪__插画师作品_涂鸦王国gracg.com

第八天77铅笔画人物古风女子国风画手绘

卡地亚黄金项链

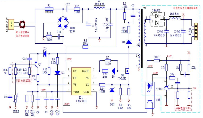
苹果开关电源充电器电路图

lcd屏幕结构,图源网络

波斯美女到底有多美?异国风情!|波斯|人生|生命_新浪新闻