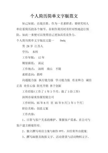
个人简历范文

相关图片

个人自我介绍范文

个人简历简单文字版范文.docx

简历自我介绍100字范文

3分钟初中生个人自我介绍范文_第1页

简历工作经验范文_简历范文经验工作怎么写_简历范文经验工作总结

随机推荐

李现79

利仁liven利仁电饼铛家用双面加热煎烤饼机烙饼锅lrx3008

可爱超级少女心的头像软妹真人42张_女生头像_头像屋

微笑的休闲男子穿着蓝色跳棋的衬衫站在白色的背景和呈现到侧面

snh48# #snh48宋昕冉生日快乐# @宋昕冉 "mood"音乐舞台畅享会回狗档

花红舒筋活络酒500ml祛风除湿活血通络关节疼痛养阴生津药酒送礼

夕阳下一个人看海的孤独背影

儿童初学画画 初学画画入门儿童简笔画