怎么叫醒一只睡觉的小兔子 萌宠 兔子 可爱 金太阳原创

相关图片

雪地里的小兔子,太可爱了. #中国版chatgpt来了# #趣图搞笑

每日一吸,今天吸一波傲娇的小兔子,萌skr人

小兔子乖乖

【小兔子】胖成球的兔兔

在草丛中的小兔子

随机推荐

骆越古国史前古玉文化

王俊凯签名照9999#王俊凯#亲笔签名 #追星 #我的追星日 - 抖音

高端韩式美发店装修图

蔡徐坤穿红色西装登封优雅帅气 戴玫瑰花冠气质高贵

樱花任务不想理你二次元gif动图_动态图_表情包下载_soogif

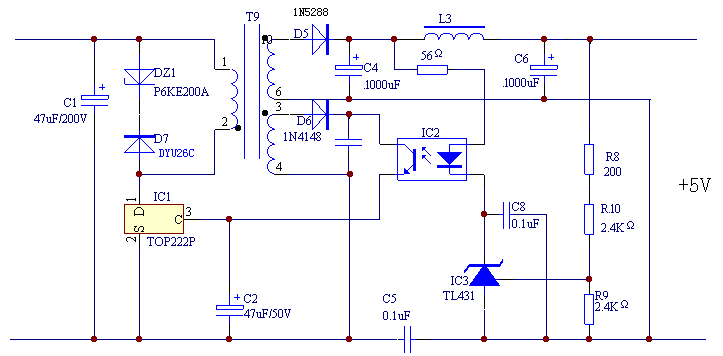
5v2a充电器电路图

人体结构腹肌

维修人员组成,为客户提供方便快捷的售后服务;提供螺杆空气压缩机定期