100个可爱元素简笔画手账素材

相关图片

画100个可爱简笔画第39天 内附详细简笔画过程哦,建议收藏 是我们的

q萌简笔画q萌简笔画可爱

100个可爱元素简笔画手账素材

简笔画入门100张100个简笔画

100种可爱简笔画

随机推荐

亚洲天王林俊杰##林俊杰

「胖妞变形记」男友嫌弃女友脸大被甩,她花一个小时化妆让男友后悔!

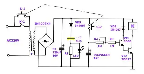
ups电源ups电池安装维护ups维修保养不间断电源价格

古风 山水 - 堆糖,美图壁纸兴趣社区

足球买球app推荐_此账号已注销图片头像_微信头像图片大全

是絮语哦#画画 #线稿 #二次元 #动漫 临摹临摹,加油 - 抖音

当归食疗推荐_身体_效果_的作用

古装剧# #电视剧长相思# 阿念前期人设真的挺不好的 可是代露娃真的