因饰演黑社会大哥一炮走红,却是喜剧演员

相关图片

《疯狂的石头》道哥最经典的片段_百度视频搜索

疯狂的石头:道哥要主持正义啦!快跑

疯狂的石头——道哥和黑皮暴打查尔斯,好像是真打啊!

疯狂的石头:道哥假扮搬家工人,光明正大偷东西,遇到警察太逗了

他是 疯狂的石头 的道哥,比王宝强励志,撞脸王景春,爱妻如命

随机推荐

杨洋炫酷时尚小鲜肉明星风尚壁纸2

宝格丽项链最经典的款式(宝格丽项链最经典的款式介绍)

兔子英语怎么说『她喜欢兔子英语怎么说』

女生快手头像480x480尺寸女生专用快手头像第11页

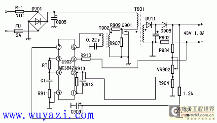
60v充电器电路图

财神爷神像佛像店铺供奉家用请文财神武财神关公神像开业摆件12寸套装

魔都终于也有巧克力博物馆啦!_澎湃号·湃客_澎湃新闻-the paper

全新一代奥迪tt敞篷版曝光