建议书格式20205篇

相关图片

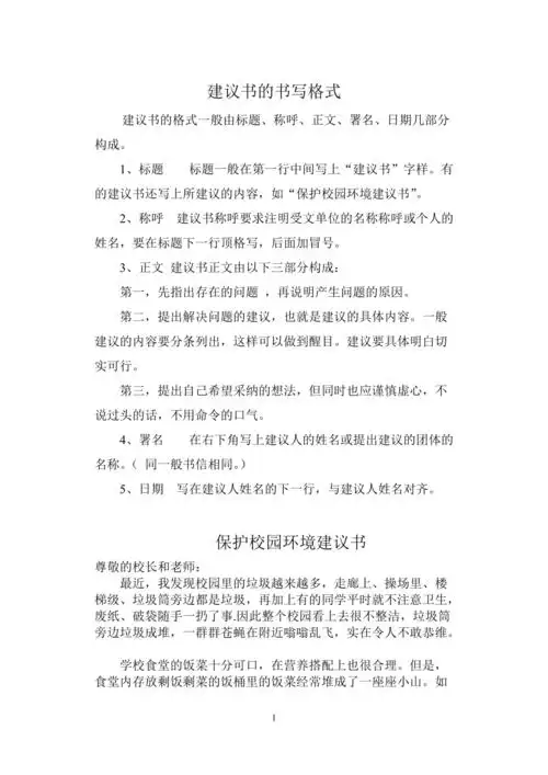
建议书的格式

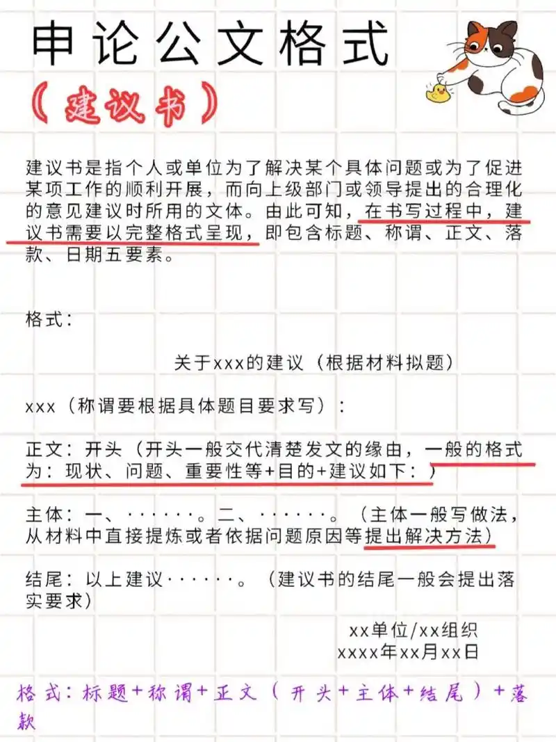
申论|常考公文之建议书 建议书也是公考中经常考到的!

建议书的格式

小学建议书范文

处理建议书对规范性文件提出处理建议用2015行政诉讼文书样式.

随机推荐

1款可爱手写钢笔复古趣味儿童手写极简涂鸦手绘海报ps字体素材

执行死刑真实记录,临时补枪

让你笑掉大牙的26个笑话!doc

《传说之下》au人物志killersans:莫存亘古恒常心,众生未允此口信

男士凉鞋夏季手工沙滩鞋大码跨境车缝线套脚镂空包头洞洞鞋同款黑色38

【scarlet_助眠】圣诞节的金色系触发音!

天津天后宫图片天津天后宫

【非诺贝特分散片】价格_功效与副作用_说明书-康德乐大药房