2个按钮加2个cjx2-253(380v)交流接触器点控接线图

相关图片

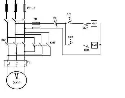
380v交流接触器互锁及限位实物接线图

380v交流接触器带指示灯按扭接线图

一个380v的接触器,两副按钮,要从不同的地方控制一台电动机.

怎样用交流接触器和电脑时控开关控制多盏电压为380v照明灯具求接线图

有一台电机380v的现在有三个接触器一个热保护星形或三角形起动接线图

随机推荐

可爱搞笑表情包 i 我冤枉啊_熊猫头_灌夫_白日

instagram网页模版uipsd免费下载

基督教摆件心形四款桌饰基督耶稣教主内福音礼品 圣诞节礼物

关于人生励志的句子优美,人生励志图片带字大全 - 唯美句子- 不二励志

静爱可移步打分 写短评/长评 下载/上传剧照 查看网友影评宁静电视剧

虞书欣gm活动蓝色挑染长发

92错过后悔601521个品牌卫生巾热门测评96_卫生巾_测评_蚕丝

瑞舒伐他丁钙片