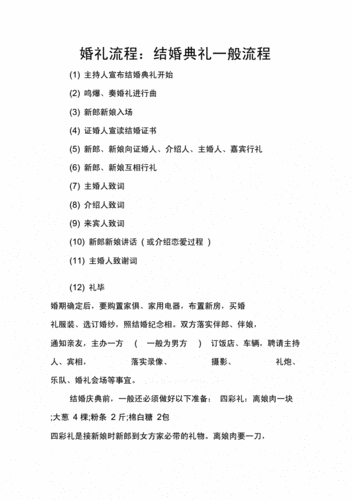
婚礼流程表

相关图片

婚礼流程:结婚典礼一般流程.docx 4页

详细婚礼流程

传统中式婚礼流程表

婚礼庆典流程,司仪主持词范本.docx

婚礼流程步骤

随机推荐

34岁鹿晗生图曝光,一头白发颜值回春,网友直呼:比小姑娘还漂亮

valentino绣有珠宝和水晶的裸色纱裙变幻多端,通透得娇而不媚

238都暻秀头像滤镜

大学军训晒黑表情包 完整版

暗黑风炫酷霸气魔鬼图片_恐怖的心里魔障

p data-id="gnbzw5g7aa">马蜂窝旅游网是中国领先的旅行玩乐社区,

光遇

情侣纹身##简约纹身##纹身小图