学生犯错检讨书

相关图片

给父母认错的检讨书范文.doc 7页

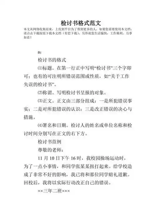
检讨书格式范文

检讨书模板范文道歉信爱女友感情工作失职违纪抽烟打吵架上课睡觉

向老师认错万能检讨书1000字范文.docx 5页

犯错检讨书范文3篇.docx 3页

随机推荐

5号充电电池镍镉充电遥控玩具车ni-mh18650aa七号电池1200mah1.2v

十二星座男生专属恶魔头像图片大全炫酷的十二星座恶魔头像男生

金铜韵不锈钢扶手4

电视剧山河令周子舒扮演者张哲瀚精美剧照图片

qq头像女生小清新可爱漂亮高清女生唯美小清新头像图片大全

韩媒:权志龙否认吸毒,11月6日将主动到案接受调查

首页 平面广告 logo/标识 logo 设计 > 当前作品

荆州供应dss(x)71三相三线电子式有功无功组合电能表