三角drg130节能调温多用电热锅电路图

相关图片

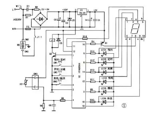
电热锅内部的构造电路图分析

多功能电热锅电路

ya502电压力锅电路图.jpg

金豪cbj128-b多用不粘电热锅电路图

最新专利 电子电路装置的制造及其应用技术 本实用新型涉及一种电炒锅

随机推荐

德者口才2019年《人才,口才,成才》演讲比赛圆满成功

潮流壁纸精选20210725

绿色背景图片ppt专题合集-绿色背景图片ppt模板下载-享学ppt

满满贝雷帽明昊真的好可爱~今晚和黄明昊不见不散啦@jjjustin0219

4,蓝底或白底证件照,jpg或jpeg格式,照片宽度不低于295像素,高度不

oppoa59s后盖oppoa59m电池后盖a59m后盖手机后盖前壳中框边框a59m玫鬼

cf穿越火线特殊人物介绍附高清图片第十三弹剧毒蛇女

《庆余年2》预约破1100万,网友评价"一针见血",说出大家心声_观众们