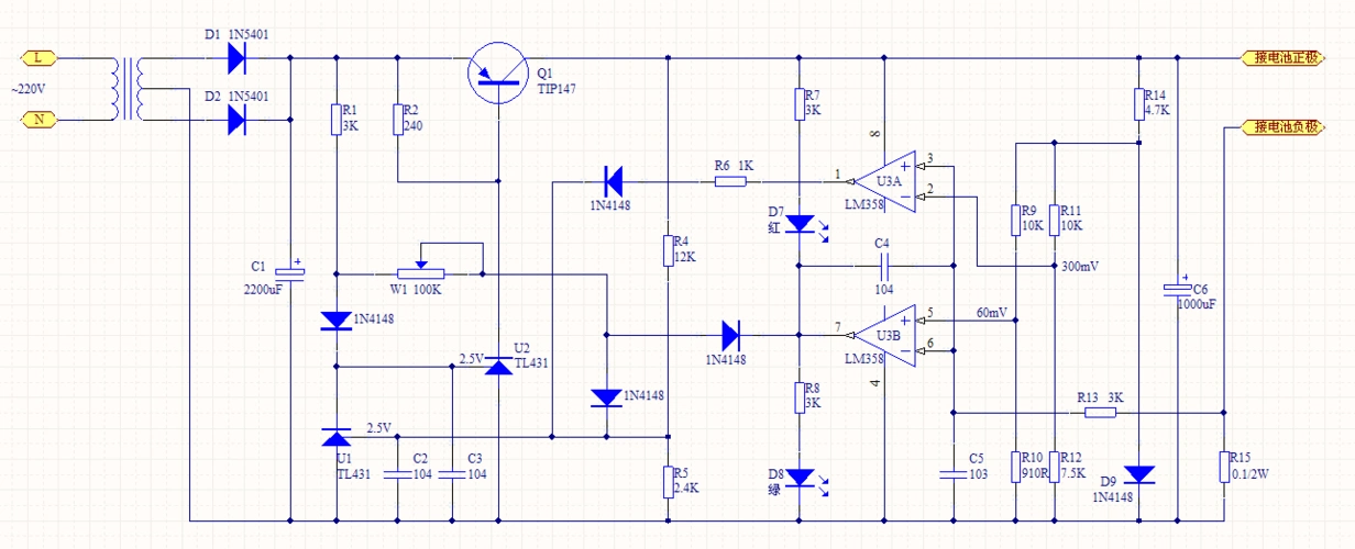
1 方案一一款极简单的锂电池充电器 该装置的电路工作原理如图2-1所示

相关图片

电动车36v充电器原理图

教你做一个锂电池充电器,18650不用愁没充电器了

降压-升压型转换器4节磷酸铁锂(lifepo4)电池充电器电路图

手机锂离子电池充电器电路图

简单的锂电池充电器电路原理

随机推荐

永远笑容满面,保持爱与热忱7815#谭松韵0531生日快乐

纯文字语录背景唯美高清桌面壁纸高清大图预览1920x1200_设计创意下载

【古风玄幻】

深圳最美的海边,看一场日落……#浪漫的不是风景是一起旅行的人 - 抖

兽中之王之东北虎高清电脑壁纸组图

谭维维完成半马,晒出8块腹肌:因为自律所以可以自由奔跑

中国风头像男一眼惊鸿的古风男头像2022已更新今日推荐

裴珠泫身材是有多瘦穿露脐装现身竟然没有穿满看完真的有88斤