二:急停按钮开关配合熔断器,接触器时的接线图(最简单的情况)

相关图片

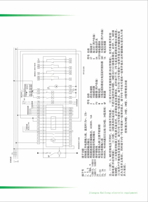
二,断路器,接触器控制回路

万能断路器接线图

断路器的接线方法

天正dz47 小型断路器 空气开关 1p 2p 3p 4p c32 63a 空开 家用

施耐德接触器怎么接电子式保护器

随机推荐

动漫鬼灭之刃高清桌面壁纸高清大图预览1920x1080_卡通动漫下载_美桌

手绘可爱猫爪比心表情包素材pngpsdxlsepsaipsd全部格式近期上传热门

王俊凯

挥金如土时有多辉煌,人走茶凉后就有多落魄_王中军_冯小刚_投资

张柏芝婚姻覆舟三孩独立感情起伏终看开现今只求家庭生活美满

成勋个人资料(18位快要"奔四"的韩国男星) | 说明书网

情侣亲吻刺激搞笑gif动图_动态图_表情包下载_soogif

【 京选好货】武极堂太极服男同款古韵中华薄款太极服女夏天改良高端