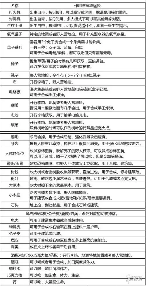
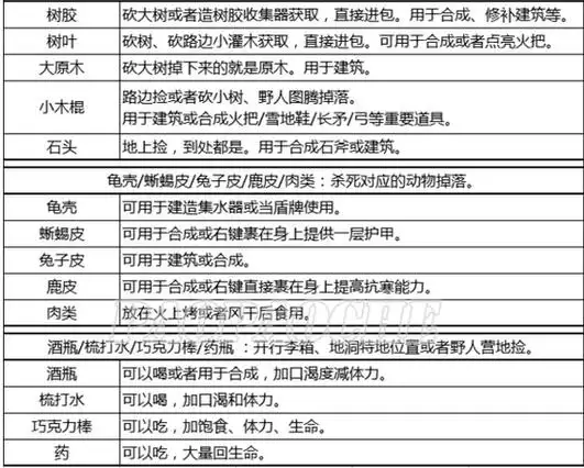
《迷失森林(阴森)》所有生存用品 合成表!_清欢网

相关图片

森林对决无尽版_九游手机游戏

the forest合成表大全 森林the forest最新中文合成表_耐玩游戏网

《森林》武器道具资料及合成配方大全_防具装备类-游民星空 gamersky.

森林武器和合成配方有什么_武器和合成配方大全_3dm单机

《迷失森林(阴森)》所有生存用品 合成表!_清欢网

随机推荐

井柏然刘雯热恋被阻挠?赵樱子引众怒下线了?_周迅_高调_资源

杨幂 一字带高跟凉鞋 美jio丫[爱你][爱你][色][色] #杨幂

高冷文艺美女治愈系居家写真桌面壁纸

「男生头像」坏情绪年年有 今年特别多

高铁复兴号单节双节仿真合金动车火车模型摆件男孩玩具收藏摆件神日

原创4050岁的圆脸中年女人适合留什么样的短发

商务男士全身像

飞机头适合什么脸型 男生飞机头发型与脸型搭配效果图