科斯达电动自行车充电器简介与检修实例

相关图片

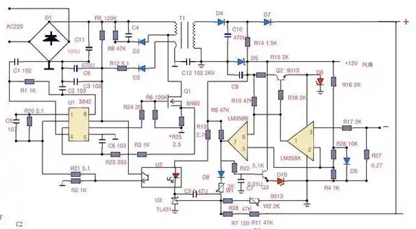
三段式充电器原理图

60v20安电动车充电器原理图(42v电动车充电器工作原理)(1)

电动车充电器电路图

60v电动车充电器维修经验总结本人亲自实践电源维修有危险动手需谨慎

电动车充电器电路原理图

随机推荐

精选唯美夕阳优美意境高清桌面壁纸,风景壁纸,高清,夕阳,天空,自然

虎牙正畸_牙齿矫正_牙套_皮筋_美妆_医美整形

古力娜扎出席vogue时尚盛会身着珍珠羽毛透视裙展现魅力

正在打扫卫生简笔画要怎么画小学生打扫教室简笔画简笔画五一劳动节简

奇迹暖暖之十二星座梦幻系

员工劳动合同范本更新版

一荷一禅一世缘 写美篇摄影:夏语 模特:兰博湾 场景:武义十里荷花

河南项城袁氏故里袁世凯故居欢迎您