虞书欣同款赫本风收修身方领吊带背心法式无袖连衣裙

相关图片

虞书欣私服穿搭更新一则 身穿纪梵希复古海蓝色羊毛提花毛衣

虞书欣同款衣服两个人的小森林虞书欣虞美人同款衣服粉色泡泡袖衬衫

虞书欣同款衣服 两个人的小森林虞书欣虞美人同款连衣裙露肩斜肩长袖

明星虞书欣同款衣服绿色吊带连衣裙2023女新款裙子显瘦夏季长裙

乐町虞书欣同款两穿西装外套239

随机推荐

邓光荣的一生也算是毁誉参半,如果没有蓝洁瑛事件,或许他始终是那个

春天来了主题画 春天风景画 简笔画 简单

低落系头像隐藏在黑暗的杀手

最强昌珉《manners of taste》剧照_meitu_3.jpg

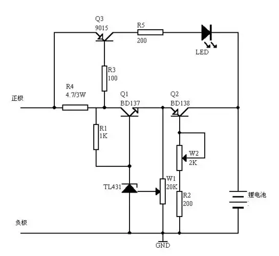
1 方案一一款极简单的锂电池充电器 该装置的电路工作原理如图2-1所示

张家界天门山有什么好玩的_张家界旅游景点全景图天门山 - 云林新闻

季肖冰发文回应:"个人生活无意打扰大家 另一半是圈外人,希望不要打扰

卡通人物设计