这种贴片电容分正负极吗?

相关图片

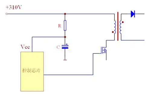
电容电路中作用_电路中电容 - 思创斯聊编程

三极管放大电路电容(下图3个电容)正负极该怎么接?请高手详细说明

放大电路极性电容正极为什么接电压高的一端?如图

电路图中电源正负极

谁知道这电路图怎么接正负极.

随机推荐

陈情令时尚芭莎王一博耶啵肖战战哥战战天天向上大摩托酷盖壁纸背景图

238都暻秀头像滤镜

倪大红影视圈的面瘫影帝倪萍的表妹夫难怪如今大红大紫

知性时尚真耐看——露耳波波头,短发新风尚

饺子也能自助吃,而且每位只要24元,这也太嗨了!

情侣头像来啦

性价比超高的海鲜-蒜蓉粉丝蒸扇贝,做法简单,味道却是炒鸡棒!

丨萧立呈藤沐仁丨不管别人说什么自己过得幸福最重要