Warning: session_start(): open(/tmp/sess_d80o6t78e3u1rsl1p62q09dlus, O_RDWR) failed: No space left on device (28) in /www/wwwroot/www.nnbbaa.com/config.php on line 2

Warning: session_start(): Failed to read session data: files (path: ) in /www/wwwroot/www.nnbbaa.com/config.php on line 2
同济医院口腔颌面外科入院宣教 - 美篇 - 能吧图片库

同济医院口腔颌面外科入院宣教 - 美篇

相关图片

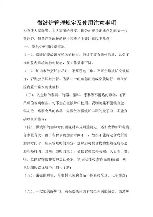
微波炉使用须知设计图__其他_生活百科_设计图库_昵图网nipic.com

微波炉使用不当?小心爆炸!附隐藏美食攻略

微波炉使用温馨提示标识标贴食物加热安全注意事项说明标牌可定制

歌林ra-k20t型微波炉使用说明书-百度经验

德国宝mag-280四合一蒸气烤焗微波炉使用说明书:[2]-百度经验

随机推荐

现在最流行的男发型(男生很帅气的3款短发造型) - 辣妈贝贝

手冲咖啡

任嘉伦精美帅气魅力写真桌面壁纸

许凯白色西装氛围感大片##上海环球港遇见许凯

八卦六爻是什么

热巴极限挑战新图.

我愿紧紧握着你的左手因为我知道你的右手要敬礼丨我家的军人

龙门镖局人物攻略紫色英雄恭叔温良恭怎么样