壮阳果和什么能配一起 壮阳果和什么泡酒最好

相关图片

风流果野生壮阳果龟头子滋补养生果

佳雨参茸 壮阳果

农村一种羞于启齿的坚果,胜过松子和核桃,人称"壮阳果"

补肾壮阳 壮阳果 龟头子

野生阴阳子500g肾果过江龙子木腰子状阳果泡酒料中药材广西风流果

随机推荐

康思佳出镜《时尚芭莎》十二月刊时尚大片_潮流速递_时装_模特中国

杨幂分手后出席活动,微露美人沟,迷人大长腿,亮片长裙时尚妩媚_身材

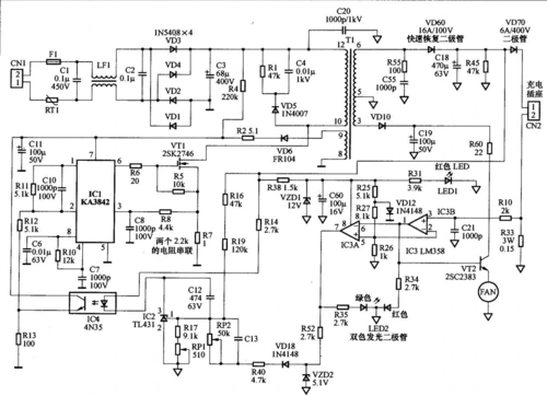
v电动车充电高清电路图与原理详解

素材 ins 韩系 可爱 简约 手绘 动漫 锁屏 屏保 卡通 背景 纯色

是招财呐头像

大s又被传婚变,汪小菲徐妈妈双否认,"变"的不是婚姻是财富吧

你们会喜欢的治愈系情头

我的小学在一座庙里追忆曾经的乡村小学校