王者荣耀小乔 马克笔临摹手绘含步骤图 马克笔touch color168色 临摹

相关图片

王者荣耀之公孙离 马克笔手绘 王者荣耀游戏人物之公孙离 游戏人物

马克笔手绘王者荣耀妲己 画面居然在发光!

手绘伽罗长夜爆肝手绘临摹铅笔王者荣耀伽罗

手绘王者荣耀人气英雄鲁班7号,这个英雄很可爱

王者荣耀手绘

随机推荐

为iphone 14结构设计变更鼓掌

男星寸头大赏,李现李易峰干练,易烊千玺man爆,最后一位不适合

张翰白色西装亮相发布会 梳飞机头自嘲:抬头纹更重了

李易峰简介个人资料(男明星李易峰大学在哪里上的) | 百科知识

草根歌手王云

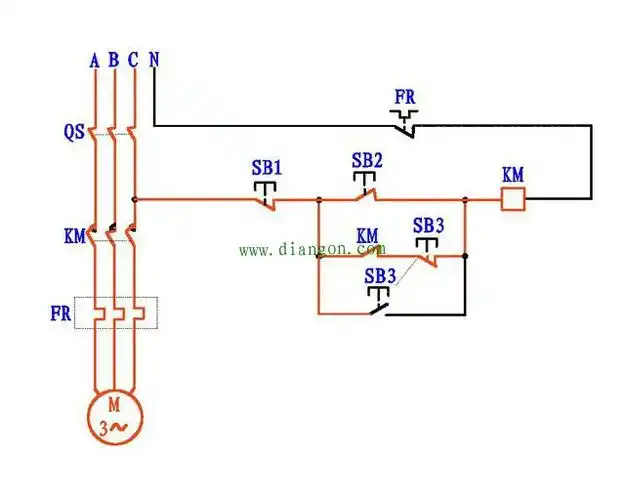
接触器点动加自保电路原理图解

吉克隽逸的时尚一般人驾驭不了,肤色深更要秀出来,自信才最美_腾讯

香辣手工锅盔 乾州泡馍香辣又可口~ 9778.好吃到不行!乾县 - 抖音