林志颖究竟是个怎么样的人 网曝林志颖耍大牌致飞机延误吗?

相关图片

苏有朋和林志颖世纪同框,谁发福了|苏有朋|林志颖|小鱼儿与花无缺

《绝代双骄》,苏有朋林志颖的小鱼儿与花无缺真的是童年男神

绝代双骄的花无缺和小鱼儿也就是苏有朋和林志颖将在惊喜夜同台了,真

小鱼儿,段誉,仲天琪,你最爱哪个?林志颖查真相,答案却一边倒

原创绝代双骄小鱼儿抵不过经典版林志颖却因太像鹿晗而吸粉

随机推荐

景甜户外性感写真高清桌面壁纸

超化矿社区开展"情暖夕阳红"80岁以上老人集体生日会

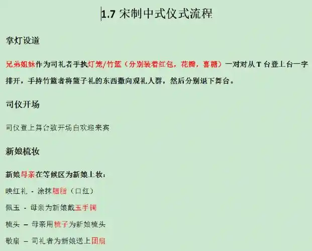
中式婚礼 #备婚 #婚礼 #婚礼仪式

赵丽颖穿短裙秀腿美呆了 就是坐下时有些尴尬

白冰像金喜善,谢婷婷像梁静,神奇的是谢霆锋和白冰有夫妻相

朵佰宁复方鱼腥草糖浆10支清热解毒儿童咽喉肿痛急性咽炎扁桃体炎

植物的有性生殖与果实种子 花的基本结构和功能 雄 花 蕊 蕊 花药 花

90平小三房奶油风格