情况说明模板88029doc

相关图片

个人汇款情况说明书

情况说明模板.docx 1页

个人请假情况说明范文

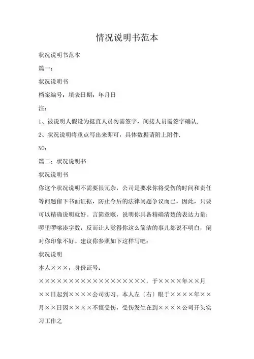
情况说明书范本

工作证明情况说明docx

随机推荐

少女心萌系手绘手机壁纸

生姜洗发水海报

美女死刑犯毕丽梅,枪决后在火葬场"死而复生",被二次行刑_蒋来义_时候

八字流海 八字刘海发型女图片

演义中曹真能当上大将军,是因为他姓曹.

头像|动漫男神10号饼藏 "今日永远不同于昨日,所以今日才那么美好"

【7.29 dota2 白牛教学】顶级天梯白牛教学!

大举(大举南进之时)