世界十大豪车排名兰博基尼第8劳斯莱斯第6第1实至名归

相关图片

十大最贵的豪车排行榜十大最贵的金属排名

世界上最名贵的豪车是什么车 全球最贵十大豪车排行榜-方日排行

全球最贵十大豪车排行榜 世界最贵豪车排名 现代豪车盘点_搜狐汽车

十大最贵的豪车排行榜十大最贵的金属排名

全球十大豪车最贵限量7台

随机推荐

霸气超拽ins风高冷男头像真人系列 黑暗系潮流男头图片大全_男生头像

这是一个越往下拉笑容越大的93朴灿烈93笑容楼

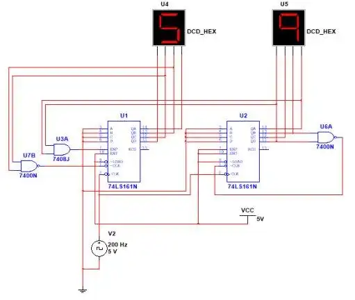
74ls161设计60进制计数器数电课程设计

小提琴的"1,2,3,4,5,6,7"怎么弹?

舞美舞台设计

如何画好一幅动漫人物作品?

南京师范大学校徽图案带校名矢量图片素材aipng

申鹤的出现意味着刻晴有机会站起来了,目前已知信息