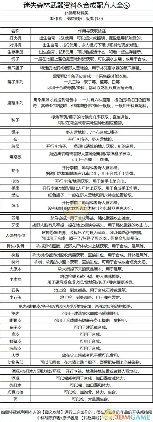
森林武器和合成配方有什么_武器和合成配方大全_3dm单机

相关图片

森林对决无尽版_九游手机游戏

森林合成表大全(森林全物品合成表一览) - 扬帆号

森林合成表大全 - 百度文库

《迷失森林(阴森)》所有生存用品 合成表!_清欢网

《迷失森林(阴森)》所有生存用品 合成表!_清欢网

随机推荐

大叔配萝莉类型题材,看海报就挺令人惊喜_吴倩_电视剧_张鲁一

(王嘉尔)never ever mv 混剪 燃向

[图赏] 玩家外网搜集dota2 logo壁纸 百张图任您挑 - 锐派游戏图片

早安心语正能量唯美语录句子早上好经典励志图片大全

高晓松女儿放假回国花十万买见面礼超宠夕又米携现任老公接机

小学生防身暗器(小学生防身暗器怎么折)

邵东县城区二中寒假致家长的一封信

矢量植物花卉水墨画电脑桌面壁纸下载高清大图预览1680x1050_风格壁纸